Pri genealogickom bádaní sú ľudia často v prvom rade zvedaví na otcovskú vetvu – na príbeh svojho priezviska. Keďže mám dosť špecifické priezvisko, zaujímalo to aj mňa. Čo sa udialo môjmu dávnemu predkovi, že jeho rod odvtedy nosil priezvisko „Smutný“?
Základné možnosti sú dve. Prvá, ktorú uvediem, je istá povahová črta, ktorá mohla byť v rode dedičná. V období vzniku priezviska mohol byť môj prapredok známy ako vážny, či priamo nešťastný. Ak sa táto vlastnosť v rode dedila niekoľko generácií, je možné, že okolie začalo túto rodinu nazývať „Smutnými“. Ďalšou alternatívou je nejaké rodinné nešťastie – predkovi mohli zomrieť deti, rodičia, mohol prísť o majetok.
Začiatky bádania
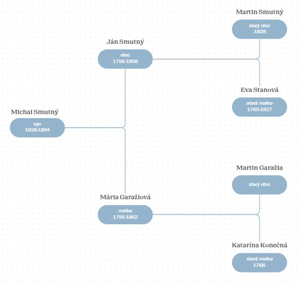
Na začiatku môjho pátrania (bol som v tom čase deviatak na ZŠ) som mal iba informácie od otca a jeho sesternice. Vďaka nim som sa dostal do roku 1871, kedy sa narodil môj praprastarý otec, Michal Smutný (1871-1926) z Naháča. Toho sa už dalo vyhľadať v digitalizovaných matrikách na portáli FamilySearch.
Postupne som sa dostával ďalej – otcom Michala Smutného bol opäť Michal (1828-1894). Ten zomrel tragicky, ako 66-ročného ho zasypalo neďaleko Naháča v bani na piesok.

Rodičmi Michala Smutného staršieho boli Ján Smutný (1796-1858) z Naháča a Mária Garažiová (1795-1862) z Horného Dubového. Títo manželia mali spolu osem detí a žili v Naháči. Ján zomrel ako 62-ročný na „febres nervosae“ – nervovú horúčku, či brušný týfus. Mária Garažiová ho prežila o štyri roky.
Najstarší známy predok
Dostávame sa k poslednému predkovi rodu Smutných, ktorého sa mi zatiaľ podarilo nájsť, k Jánovmu otcovi, Martinovi Smutnému. Jeho pôvod je dodnes neznámy – prvou písomnou zmienkou o ňom je až jeho sobáš. V roku 1790 sa v Naháči oženil s Evou Stanovou (1765-1827). Tú sa mi podarilo rýchlo nájsť, u Martina to také jednoduché nebolo. Problém je v tom, že ako miesto pôvodu má uvedený Naháč, v matrike pokrstených tejto obce sa však nikto taký nenachádza.

Neskoršie hypotézy
Istú dobu som pracoval s hypotézou, že otcom Martina by mohol byť Jozef Smutný, narodený v roku 1747 v Hradišti pod Vrátnom. Jozef sa v roku 1771 oženil s Annou, dcérou Juraja Selnekoviča z Naháča. Manželia boli spolu päť rokov, žili v Naháči, potom Jozef ako len 29-ročný zomrel bez toho, aby sa v manželstve narodil syn menom Martin.
Neskôr sa mi podarilo nájsť istého Martina, syna Juraja Smutného, žijúceho v Trnave. Tento Martin sa narodil v októbri 1765. Keďže som vedel, že môj Martin Smutný, manžel Evy Stanovej, zomrel v septembri 1828, údajne ako 63-ročný, vek spomínaného Martina z Trnavy sedel takmer dokonale. Horšie bolo následné zistenie, že Martin Smutný z Trnavy, zomrel v roku 1768, ako 3-ročný.
Životná realita najstaršieho predka
O Martinovi Smutnom sa mi podarilo zistiť ešte niekoľko informácií. Zomrel na „marasmus senilis“, čo možno interpretovať ako starobu alebo stareckú demenciu. Pravdepodobnejšia je prvá možnosť, lebo niekoľko mesiacov pred smrťou bol v regnikolárnom súpise z roku 1828 zapísaný ako gazda – nemohol by predsa viesť hospodárstvo, ak by trpel demenciou . Zo súpisu som sa dozvedel aj viaceré zaujímavé skutočnosti. Martin užíval 7 prešporských meríc (cca 1,5 ha) polí, v dome bývali dvaja dospelí ľudia, a to on a jeho syn. Chovali jedného ťažného vola a jedno prasa. Na pomery najchudobnejšej dediny v stolici bol Martin Smutný stredným gazdom.

Záver
Pôvod rodu je dodnes zahalený rúškom tajomstva. V 18. storočí žili rody Smutných na dnešnom západnom Slovensku v spomínanom Hradišti pod Vrátnom, ďalej v Zavare, Trnave, Dobrej Vode, občasne sa objavuje toto priezvisko aj v iných obciach. Nikde som však zatiaľ nenašiel mnou hľadaného Martina Smutného.
Je možné, že pôvod rodu treba hľadať v zahraničí, konkrétne v Čechách a na Morave, kde je priezvisko „Smutný“ výrazne bežnejšie, ako u nás. Kvôli nedostatku údajov sa mi však asi ďalšieho predka v línii určiť nepodarí.


Kedysi sa priezviská nepoužívali ..... radšej... ...
Celá debata | RSS tejto debaty